Аутентификация и авторизация
Эта тема направлена на предоставление последовательного руководства по лучшим практикам разработки вашего собственного рабочего процесса аутентификации и авторизации.
Подробные инструкции по каждой операции, упомянутой ниже, см. по ссылкам в разделе См. также.
Реальный корпоративный сценарий
Крупные предприятия часто имеют сложные организационные структуры и большое количество сотрудников, использующих различные платформы и инструменты. С точки зрения IT-управления наличие единой системы идентификации, аутентификации и авторизации приносит значительные преимущества:
- Упрощенное управление пользователями: Администраторам больше не нужно вручную создавать или удалять пользователей и назначать разрешения в нескольких системах. Управление жизненным циклом пользователей (например, прием/увольнение) становится бесшовным и удобным для аудита.
- Повышенная безопасность: Механизм единого входа (SSO) устраняет необходимость для пользователей управлять несколькими учетными данными, уменьшая поверхность атаки.
- Контроль доступа на основе ролей: Разрешения доступа обычно привязаны к роли или отделу пользователя. Хорошо структурированная система идентификации обеспечивает более простые и точные решения по авторизации.
Пример
Предположим, что три новых сотрудника присоединяются к разным отделам SaaS-компании: один специалист по маркетингу и два архитектора решений.
- Организационно они принадлежат к разным командам.
- С точки зрения идентификации их email-аккаунты служат учетными данными для входа на внутренние платформы.
- По правам доступа каждому из трех предоставлен доступ к различным платформам:
- Специалист по маркетингу может войти в backend Hubspot для просмотра новых лидов.
- Архитекторы решений могут получить доступ к консоли сервисов и управлять сервисами для назначенных клиентов.
Хотя все трое используют одного и того же провайдера идентификации, их права доступа строго соблюдаются:
- Специалист по маркетингу имеет доступ только к Hubspot.
- Архитекторы решений могут получить доступ к консоли сервисов, но они не могут получить доступ к сервису для пользователей, к которым они не назначены. Они также не могут получить доступ к Hubspot.
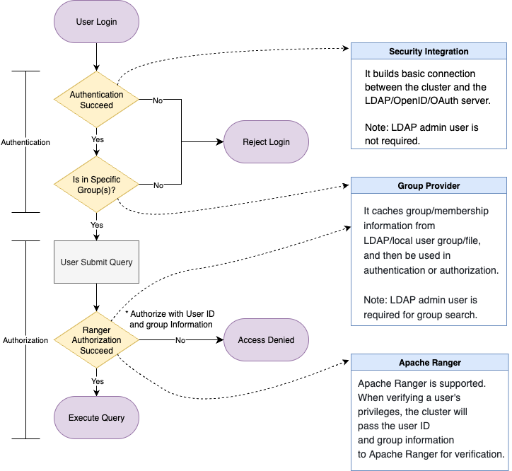
Три уровня контроля доступа
Этот пример подчеркивает три ключевых компонента в корпоративном потоке идентификации и доступа:
- Аутентификация идентичности – "Я Петр, проверенный сотрудник SaaS-компании."
- Аутентификация доступа – "Как архитектор решений, я уполномочен войти в консоль сервисов." (Не все проверенные сотрудники должны иметь доступ ко всем сервисам.)
- Авторизация действий – "Как клиент SaaS-компании, я могу просматривать информацию нашего соб ственного сервиса, но не других клиентов."
В контексте базы данных
Эти уровни контроля доступа также применимы к системе баз данных:
- Проверка идентичности: Подтверждение, что пользователь является действительным сотрудником со своим собственным паролем.
- Аутентификация доступа: Проверка, что пользователь или его группа имеет разрешение войти в конкретный cluster.
- Авторизация операций: Проверка, может ли пользователь выполнить запрос, загрузить данные и т.д.
Как вы можете видеть, аутентификация и авторизация тесно связаны на практике. Запрос аутентификации пользователя часто подразумевает более широкие требования к контролю доступа. Поэтому важно понимать полный поток доступа.
Ключевые концепции
LDAP
Lightweight Directory Access Protocol (LDAP) — это протокол для доступа и поддержки распределенной информации каталогов. Вы можете думать о нем как о глобальной адресной книге вашей организации:
- Каждый пользователь имеет уникальный путь (Distinguished Name, DN).
- LDAP хранит базовую информацию о пользователях, включая пароли.
- LDAP также управляет структурами групп и членством.
- Запросы
ldapsearchмогут извлекать пользователей или группы.
LDAP может использоваться:
- Как источник аутентификации (для проверки имен пользователей и паролей).
- Как провайдер информации о группах для контроля доступа.
UNIX Groups
Иногда пользователи дублируют группы LDAP локально (на хостовой ОС) по соображениям безопасности или изоляции, избегая прямого взаимодействия с внешними серверами LDAP. Эти локальные UNIX-группы мо гут использоваться для аутентификации или контроля доступа.
OAuth, OIDC и JWT
Краткое объяснение терминов
- ID Token: Подтверждение личности (я — это я).
- Access Token: Подтверждение права доступа к определённым ресурсам (я могу делать определённые вещи).
- OAuth 2.0: Фреймворк авторизации, предоставляющий access-токены.
- OIDC: Слой аутентификации поверх OAuth. Предоставляет ID и Access токены.
- JWT: Формат токена. Используется как OAuth, так и OIDC.
Практическое применение:
- OAuth-вход: П еренаправляет на внешнюю страницу входа (например, Google), затем обратно в cluster. Требует доступа к браузеру и предварительной настройки redirect URL.
- JWT-вход: Пользователь передаёт токен напрямую в cluster, что требует предварительной настройки публичного ключа или endpoint.
Возможности
Система поддерживает все три уровня контроля доступа:
- Аутентификация пользователя – "Я тот, за кого себя выдаю."
- Авторизация входа – "Мне разрешено получить доступ к этому cluster." (Это зависит от индивидуального или группового членства.)
- Авторизация операций – "Я могу выполнить этот запрос или загрузить этот набор данных." (Авторизация может быть основана на идентичности или групповой принадлежности.)
Начиная с версии 3.5, Selena предоставляет модульную, компонуемую модель для поддержки различных комбинаций компонентов управления идентификацией и доступом.
Соответствие функций

С точки зрения функциональности:
- Провайдер аутентификации – Поддерживаемые протоколы: Native user, LDAP, OIDC и OAuth 2.0.
- Провайдер групп – Поддерживаемые источники: LDAP, операционная система и файловая конфигурация.
- Система авторизации – Поддерживаемые системы: Native RBAC & IBAC и Apache Ranger.
Аутентификация
Сравнение поддерживаемых режимов аутентификации:
| Метод | CREATE USER (Нативный пользователь) | CREATE SECURITY INTEGRATION (Временный пользователь на основе сессии) |
|---|---|---|
| Описание | Вручную создает пользователей в cluster. Вы можете связать их с внешними системами аутентификации. Пользователь существует явно в cluster. | Определяет интеграцию внешней аутентификации. Cluster не хранит никакой информации о пользователях. Вы можете опционально объединить это с провайдером групп для определения разрешенных пользователей. |
| Процесс входа | Пользователи должны быть предварительно созданы в cluster. Во время входа пользователь аутентифицируется через Selena или через настроенную внешнюю систему аутентификации (например, LDAP). Только предварительно созданные пользователи могут войти. | При входе Selena аутентифицирует пользователя с использованием внешних систем идентификации. В случае успеха создается временный "временный пользователь" с областью действия сессии внутренне. Этот пользователь удаляется после окончания сессии. |
| Процесс авторизации | Поскольку пользователи существуют в cluster, разрешения могут быть назначены заранее с использованием либо нативной системы авторизации, либо Apache Ranger. | Хотя пользователи не сохраняются, вы можете предопределить сопоставления ролей с группами. Когда пользователь входит, система назначает роли на основе их группы, включая RBAC. Apache Ranger также может использоваться параллельно. |
| Плюсы и минусы, Случаи использования |
|
|
Эти режимы аутентификации могут сосуществовать. Когда пользователь пытается войти:
- Cluster сначала проверяет, существует ли пользователь как нативный пользователь, и пытается аутентифицировать соответственно.
- Если пользователь не найден, cluster продолжает по
authentication_chain, как определено в конфигурации.
Этот гибридный режим обеспечивает как гибкость, так и контроль, подходящий для различных организационных требований.
Вариант 1: Создание нативного пользователя с внешней системой аутентификации
Например, вы можете использовать следующий синтаксис для создания нативного пользователя с LDAP:
CREATE USER <username> IDENTIFIED WITH authentication_ldap_simple AS 'uid=tom,ou=company,dc=example,dc=com';
Затем вы можете GRANT приви легии или роли пользователю или делегировать авторизацию внешним системам, таким как Apache Ranger.
Вариант 2: Использование интеграции безопасности с внешней системой аутентификации
Вы также можете создать интеграцию безопасности, чтобы разрешить доступ вашей внешней службы аутентификации к cluster.
CREATE SECURITY INTEGRATION <security_integration_name>
PROPERTIES (
"type" = "authentication_ldap_simple",
"authentication_ldap_simple_server_host" = "",
"authentication_ldap_simple_server_port" = "",
"authentication_ldap_simple_bind_base_dn" = "",
"authentication_ldap_simple_user_search_attr" = ""
"authentication_ldap_simple_bind_root_dn" = "",
"authentication_ldap_simple_bind_root_pwd" = "",
"authentication_ldap_simple_ssl_conn_allow_insecure" = "{true | false}",
"authentication_ldap_simple_ssl_conn_trust_store_path" = "",
"authentication_ldap_simple_ssl_conn_trust_store_pwd" = "",
"comment" = ""
);
После этого вам нужно настроить параметр FE authentication_chain и включить интеграцию безопасности для вашего cluster.
ADMIN SET FRONTEND CONFIG (
"authentication_chain" = "<security_integration_name>[... ,]"
);
Провайдер групп (необязательно, но рекомендуется)
Информация о группах в cluster отделена как от систем аутентификации, так и от систем авторизации. Он а служит общим слоем, который может быть независимо настроен и затем использован как для контроля входа, так и для контроля доступа.
Как используются группы
-
Этап аутентификации
При использовании вместе с интеграцией безопасности членство в группе может определять область того, кому разрешено входить. Только пользователи, прошедшие аутентификацию и принадлежащие к указанной группе, получат доступ к cluster.
-
Этап авторизации
Членство в группе автоматически учитывается во время авторизации. Если привилегии предоставлены группе, все пользователи в этой группе унаследуют разрешения при проверках доступа.
Примечания по конфигурации
- При настройке провайдера групп вы должны указать:
- Группы, используемые для определения кто может войти (область входа)
- Группы, используемые для определения кто может получить доступ к конкретным ресурсам (авторизация)
- Важно: Идентификатор пользователя (например, имя пользователя или ID), возвращаемый провайдером групп, должен совпадать с идентификатором, используемым во время аутентификации и авторизации. Несогласованные идентификаторы приведут к сбоям разрешений или входа.
Пример
Следующий пример основан на LDAP.
-
Создайте провайдера групп.
-- LDAP Group Provider
CREATE GROUP PROVIDER <group_provider_name>
PROPERTIES (
"type" = "ldap",
ldap_info,
ldap_search_group_arg,
ldap_search_attr,
[ldap_cache_attr]
)
ldap_info ::=
"ldap_conn_url" = "",
"ldap_bind_root_dn" = "",
"ldap_bind_root_pwd" = "",
"ldap_bind_base_dn" = "",
["ldap_conn_timeout" = "",]
["ldap_conn_read_timeout" = ""]
ldap_search_group_arg ::=
{ "ldap_group_dn" = ""
| "ldap_group_filter" = "" },
"ldap_group_identifier_attr" = ""
ldap_search_user_arg ::=
"ldap_group_member_attr" = "",
"ldap_user_search_attr" = ""
ldap_cache_arg ::=
"ldap_cache_refresh_interval" = "" -
Интегрируйте провайдера групп с интеграцией безопасности.
ALTER SECURITY INTEGRATION <security_integration_name> SET
(
"group_provider" = "",
"permitted_groups" = ""
) -
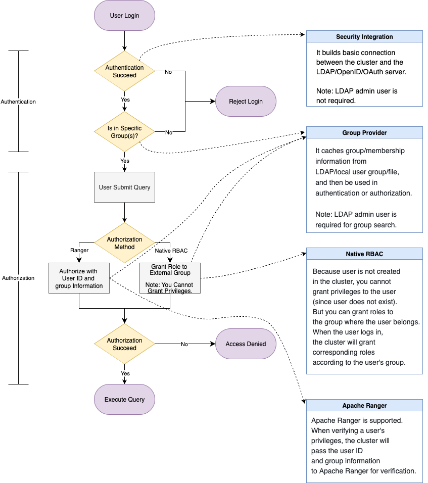
Интегрируйте провайдера групп с системой авторизации. Вы можете использовать либо нативную авторизацию, либо Apache Ranger.
-
Нативная авторизация:
Роли могут быть назначены группам. При входе пользователи автоматически получают роли на основе членства в группе.
GRANT role TO EXTERNAL GROUP <group_name> -
Apache Ranger:
Как только пользователь входит, Selena передает информацию о группах в Ranger для оценки политики.
-
Авторизация
Selena поддерживает как внутренние, так и внешние механизмы авторизации, которые могут использоваться независимо или в комбинации:
-
Внутренняя авторизация
Selena предоставляет встроенную систему RBAC (Role-Based Access Control — контроль доступа на основе ролей) и IBAC (Identity-Based Access Control — контроль доступа на основе идентичности).
- RBAC: Назначает роли пользователям или группам и предоставляет привилегии этим ролям.
- IBAC: Предоставляет привилегии непосредственно пользователям.
-
Внешняя авторизация
Selena интегрируется с Apache Ranger для поддержки централизованного и унифицированного управления авторизацией.
Apache Ranger может использоваться либо как интегральное решение само по себе, либо вместе с нативной системой авторизации Selena.
- Полная авторизация Ranger Как внутренние таблицы, так и внешние таблицы (например, Hive) авторизуются через Ranger.
- Разрешения для внутренних таблиц используют плагин Selena для Ranger.
- Разрешения для внешних таблиц могут управляться либо через плагин Selena, либо через другие плагины внешних сервисов (например, плагин Hive).
- Гибридная авторизация
- Внутренние таблицы: Авторизуются нативной системой Selena (RBAC/IBAC).
- Внешние таблицы: Авторизуются через Ranger. Разрешения для внешних таблиц по-прежнему могут управляться либо с использованием плагина Selena, либо через соответствующий внешний сервис (например, Hive, HDFS).
Эта гибкость позволяет организациям постепенно переходить к централизованной авторизации или поддерживать гибридную модель, которая соответствует их текущей инфраструктуре и политикам безопасности.
Комбинированные решения
Вы можете выбрать решение в зависимости от того, как вы хотите завершить свой рабочий процесс аутентификации и авторизации.
Решение 1: Внешняя аутентификация + Внешняя авторизация
Вы можете полностью использовать внешние системы аутентификации и авторизации для контроля входа и разрешений доступа к cluster. Общий процесс следующий:
- Используйте интеграцию безопасности для установления соединения с внешней системой аутентификации.
- Настройте необходимую информацию о группах для аутен тификации и авторизации в провайдере групп.
- Определите группу(ы), которым разрешено входить в cluster, в интеграции безопасности. Пользователи, принадлежащие к этим группам, получат доступ для входа.
- Создайте сервис Selena в Apache Ranger для управления контролем доступа как для внутренних, так и для внешних таблиц. Для внешних таблиц вы также можете повторно использовать существующие сервисы для авторизации.
- Когда пользователь отправляет запрос, система отправит идентификатор пользователя вместе с его членством в группах (как настроено в провайдере групп) в Ranger для авторизации.
- Если проверка авторизации пройдена, система продолжит выполнение запроса.
Вы должны убедиться, что идентификаторы пользователей и имена групп остаются согласованными во всех интегрированных системах на протяжении всего этого процесса.

Решение 2: Внешняя аутентификация (нативный пользователь) + Внутренняя авторизация
Если вы предпочитаете использовать встроенную систему авторизации, но все еще полагаетесь на внешнюю аутентификацию, вы можете следовать этому подходу:
- Вручную создайте пользователей и укажите метод внешней аутентификации для каждого пользователя.
- После создания пользователя используйте стандартные операторы
GRANTдля назначения ролей или привилегий. - После аутентификации пользователь будет авторизован на основе нативной системы разрешений cluster.
Хотя вручную созданные пользователи все еще могут быть интегрированы с провайдером групп и Ranger, этот подход более сложен и менее автоматизирован по сравнению с использованием интеграции безопасности. Поэтому это не рекомендуемая лучшая практика.
Решение 3: Внешняя аутентификация (внешняя идентично сть) + Внутренняя авторизация
Если вы предпочитаете использовать встроенную систему авторизации Selena, но все еще полагаетесь на внешнюю аутентификацию, вы можете следовать этому подходу:
- Используйте интеграцию безопасности для установления соединения с внешней системой аутентификации.
- Настройте необходимую информацию о группах для аутентификации и авторизации в провайдере групп.
- Определите группу(ы), которым разрешено входить в cluster Selena, в интеграции безопасности. Пользователи, принадлежащие к этим группам, получат доступ для входа.
- Создайте необходимые роли в Selena и предоставьте их внешним группам.
- Когда пользователь пытается войти, он должен как пройти аутентификацию, так и принадлежать к авторизованной группе. После успешного входа Selena автоматически назначит соответствующие роли на основе членства в группе.
- Во время выполнения запроса Selena будет применять внутреннюю авторизацию на основе RBAC как обычно.
- Кроме того, вы можете объединить Ranger с этим решением. Например, используйте нативный RBAC Selena для авторизации внутренних таблиц и используйте Ranger для авторизации внешних таблиц. При выполнении авторизации через Ranger, Selena все равно передаст идентификатор пользователя и соответствующую информацию о группах в Ranger для контроля доступа.
